当前位置:泰博医疗 > 泰博医疗 > 行业新闻 >

“飞检”+集中整治 六省93家药品经营企业被查

作者: 发布时间:2017-09-30 转至微博:

  医药网9月18日讯 近日,辽宁、四川、福建三省对17家药品经营企业进行“飞检”,其中,4家企业GSP证书被撤销,12家被要求限期整改;海南、广西、新疆等省市对药店诊所药品质量安全进行集中整治,城乡结合部和农村地区是检查重点,多家药店和诊所被罚,具体情况如下:
 
  辽宁:“飞检”14家药品批发企业
 
  近日,辽宁省食品监督管理局公布了对14家药品批发进行飞行检查的结果公告,具体情况如下:
 
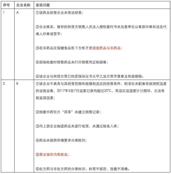
企业名称
发现的主要问题
处理措施
A
1.企业涉嫌虚构药品销售流向
2.企业部分经营数据未纳入计算机系统管理,经营行为无法追溯。
撤销GSP证书
B
1.企业2015年4月15日变更法定代表人、企业负责人,但未进行专项内审。
2.企业留存的上游供货商江西济华医药有限公司销售人员法人授权委托书未标明授权区域。
整改
C
1.企业2016年4月17日变更仓库地址,但未进行专项内审。
2.现场检查时中药饮片库温湿度均超标(湿度为82.7%、温度为25.4℃),保管员未进行有效调控。
整改
D
1.验收员金凤波兼职采购员。
2.部分药品不符合该品种的贮存要求,企业未拒收。
整改
E
1.16号温湿度监测终端人工干预超温至32℃,无声光报警及短信报警。
2.库房湿度超标,养护员未及时采取有效的调控措施。
根据对问题核查的结果作出最终处理决定。
F
相关人员未按药品温湿度监控系统管理规定进行及时调查、有效调控。温湿度探头(阴凉库1)声光报警后,企业人员未接收到报警短信。
整改
G
企业2017年7月10日销售红霉素肠溶胶囊(数量:300盒,批号:161250)随货同行单未加盖药品出库专用章。
整改
H
企业未及时更新个别供货单位印章样式。
整改
I
企业未及时更新个别供货单位印章样式。
整改
J
企业销售国家有专门管理要求的药品时,未对药品向下游企业销售情况进行有效管控。
整改
K
1.企业计算机系统不能对超出诊疗范围的下游客户进行销售管控。
2.企业未对购货单位的相关证明文件进行核实,不能保证药品销售流向真实、合法。
整改
L
1.企业运输冷链药品的运输记录随意涂改。
2.企业计算机系统不能自动生成药品运输记录。
3.企业未按照收货管理程序对购入药品的随货同行单与留存样式进行核对。
整改
M
企业经营中药饮片,但配备验收员李欣专业为药学专业,也无中药学专业技术职称。
整改
N
1.企业2017年1月至今计算机管理系统退货药品未形成销售退回验收记录。
2.企业阴凉库7号表模拟温度超标,无就地声光报警功能。
3.2016年1月16日、2016年4月4日分别入库20盒复方氨基酸注射液,计算机系统中进货采购人均为“无”,未自动生成采购人员。
整改
 
  海南:三亚检查诊所64
 
  近日,三亚市食品药品监督管理局发布公告称,从今年7月份起,该局对三亚城乡结合部和农村地区药店诊所药品质量安全进行集中整治,截至目前,共检查药店39家,诊所25家,下达责令改正通知书51份,警告18家,当场罚款7家,立案4宗,已结案1宗,罚没款共计7900元。
 
  整治方式:主要通过自查和专项检查两种方式进行。组织零售药店和诊所对2016年1月1日以来药品购进渠道、储存条件及药学服务等方面进行自查,对存在的问题进行整改,形成自查整改报告;专项检查通过采取分片区责任到人的方法,发挥基层所和协管员、信息员的作用,加大对乡镇集贸市场、药品经营企业和医疗机构的监督检查和动态监控。
 
  检查重点:抗生素、中药饮片、易制毒药品、含特殊药品复方制剂、生物制品、人类辅助生殖技术药品、非法医疗美容常用药品和器械及治疗性功能障碍、风湿关节痛、颈椎病、腰椎病、高血压、糖尿病等慢性病常用药品。
 
  主要抽查药品的购进、验收记录,严查供货单位合法资质,核查其购进渠道是否合法,对质量可疑、来源不明的药品进行针对性的监督抽验,及时发现和查处制售假冒伪劣药品违法行为。
 
  四川:攀枝花1家药店GSP认证证书被撤销
 
  近日,攀枝花市食品药品监督管理局对1家药店飞行检查,发现存在严重违反《药品经营质量管理规范》()的行为,决定撤销该药店《药品经营质量管理规范认证证书》。
 
 
  广西:武乐食药所开展药品质量安全集中整治
 
  为深入排查农村地区药店、诊所药品质量安全隐患,规范药品流通秩序。7月以来武乐食药监所组织、督促辖区内3家药店、9家诊所对药品购进、销售和使用行为开展自查,目前共收回自查报告11份。根据各药店、诊所自查情况,8月起武乐食药监所组织开展药品质量安全集中整治行动。截止目前共检查3家药店、1家卫生院、9家诊所。
 
  发现问题:
 
  ①部分药店未经过执业药师审核销售处方药;
 
  ②药品时未索取采购发票;
 
  ③未严格按照药品储存要求储存药品。
 
  处理结果:执法人员当场下发《责令改正通知书》,要求当事人限期整改并提交整改报告及整改照片。
 
  下一步,武乐食药所将进一步扩大整治范围,对各村坡卫生室药品进行检查,切实保障人民群众用药安全。
 
  新疆:阿克苏地区开展药店药品质量安全集中整治
 
  近日,阿克苏地区食药监局公布,9月11日-12月31日,在阿克苏地区各(县)市药店开展药品质量安全集中整治,查处药品销售使用环节违法违规行为,保障群众用药安全有效。
 
  检查重点:
 
  ①药店执业药师是否在岗;
 
  ②处方药是否凭处方销售;
 
  ③根据季节温度变化和运程是否采取必要的保温或冷藏措施;
 
  ④药品与非药品、内服药与外用药、易串味药品与一般药品是否分开存放等问题。
 
  执法人员要求各药店认真做好自查自纠,落实有效整改措施,消除药械安全隐患,确保药品市场安全。
 
  福建:厦门2家企业GSP证书被撤销
 
  近日,福建厦门食药监局发布公告称,对2家药品经营企业进行飞行检查,2家企业严重违反药品经营质量管理规范,决定撤销《药品经营质量管理规范认证证书》。
 

关键词: 药店