当前位置:泰博医疗 > 泰博医疗 > 行业新闻 >

最严抗菌药物限制令 20个药遭所有门诊禁用!

作者: 发布时间:2017-07-11 转至微博:

  医药网7月7日讯 日前,山东省卫计委发布了《关于加强抗菌药物临床应用管理遏制细菌耐药工作的通知》,并制定了《山东省抗菌药物临床应用分级管理目录(2017年版)》(见附件1),将严格管理抗菌药物临床应用,对各级医疗机构的采购以及使用数量和品种等都做了详细规定,抗菌药物的使用将面临严峻挑战!
 
  一、抗菌药物目录大变更
 
  《通知》规定,此《目录》为山东省抗菌药物分级管理的依据和最低要求,医疗机构可根据本机构具体情况提高抗菌药物管理级别,将“非限制使用级”的品种上调为“限制使用级”,“限制使用级”的品种上调为“特殊使用级”管理,禁止下调抗菌药物管理级别。限制级别逐级提高,也就是实际的使用范围比《目录》还要严格许多。
 
  二、基层医疗机构使用品种不得超过二级医院
 
  基层使用抗菌药物被严格管制,要求基层医疗机构只能选用国家基本药物目录及山东省增补药物目录中的抗菌药物品种,品种数不得超过二级综合医院的品种数。二级综合医院、口腔医院、肿瘤医院抗菌药物品种原则上不得超过35种。
 
  同一通用名称抗菌药物注射剂型和口服剂型各不超过2种,具有相似或者相同药理学特征的抗菌药物不得重复采购。头霉素类抗菌药物不超过2个品规;三代及四代头孢菌素(含复方制剂)类抗菌药物口服剂型不超过5个品规,注射剂型不超过8个品规;碳青霉烯类抗菌药物注射剂型不超过3个品规;氟喹诺酮类抗菌药物口服剂型和注射剂型各不超过4个品规;深部抗真菌类抗菌药物不超过5个品种。
 
  近年来基层医疗机构在输液方面和使用抗生素方面都被严格限制,加上这次对抗菌药物的全面限制,基层医生在用药方面需要更加谨慎了。
 
  三、村卫生室、诊所和社区卫生服务站输液要经县级卫生计生行政部门核准。
 
  对于基层输液活动,《通知》也做了严格规定。要求医疗机构和医务人员要严格掌握使用抗菌药物预防感染的指证,严格控制门诊患者静脉输注使用抗菌药物比例。加强基层医疗机构抗菌药物临床应用管理,村卫生室、诊所和社区卫生服务站使用抗菌药物开展静脉输注活动,要经县级卫生计生行政部门核准。
 
  四、门诊不得使用特殊使用级抗菌药物
 
  严格控制特殊使用级抗菌药物使用。门诊不得使用特殊使用级抗菌药物。因抢救生命垂危的患者等紧急情况,未经会诊同意或确需越级使用抗菌药物的,处方量不得超过1日用量,并详细记录用药指证,于24小时内补办越级使用抗菌药物的必要手续。随着限制越来越多,大家要时刻注意,不要超范围用药。
 
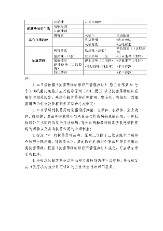
  按照《通知》所示,包括舒巴坦、头孢吡肟氨曲南、美罗培南、亚胺培南/西司他丁、比阿培南、厄他培南、替加环素、万古霉素、去甲万古霉素、替考拉宁、粘菌素(注射)、多粘菌素B、夫西地酸、利奈唑胺、达托霉素、两性霉素B(含脂制剂)、伏立康唑(注射)、伊曲康唑(注射) 、卡泊芬净、米卡芬净共计20种药物被列入门诊禁用
 
  附原文:
 
  山东省卫生计生委关于加强抗菌药物临床应用管理遏制细菌耐药工作的通知
 
  鲁卫医字〔2017〕26号
 
  各市卫生计生委,委属(管)医疗机构:
 
  为进一步加强我省抗菌药物临床应用管理工作,提高抗菌药物合理使用水平,遏制细菌耐药,根据《关于印发遏制细菌耐药国家行动计划(2016-2020年)的通知》(国卫医发〔2016〕43号)和《关于进一步加强抗菌药物临床应用管理遏制细菌耐药的通知》(国卫办医发〔2017〕10号)要求,我委组织专家调整制定了《山东省抗菌药物临床应用分级管理目录(2017年版)》(以下简称《目录》,见附件1),现印发给你们,并就抗菌药物临床应用管理、遏制细菌耐药工作提出以下要求,请认真贯彻执行。
 
  一、高度重视抗菌药物临床应用管理工作
 
  当前,细菌耐药已成为全球公共领域的重大挑战,也是各国政府和社会广泛关注的世界性问题。在2016年召开的G20杭州峰会上,细菌耐药问题被列入主要议题,并写入最后公报;在第71届联合国大会上,世界各国对细菌耐药问题进行了讨论,成为联合国大会有史以来讨论的第四个卫生议题。细菌耐药问题已经从卫生领域扩大到了政治、经济领域。各级卫生计生行政部门和医疗机构要从大局出发,从推进健康中国、健康山东建设出发,高度重视抗菌药物临床应用管理,进一步做好有关工作。
 
  二、严格落实抗菌药物临床应用管理有关要求
 
   (一)及时调整抗菌药物目录。全省各级各类医疗机构要对照《目录》,抓紧调整、制定本机构的抗菌药物供应目录,目录中应当包括抗菌药物的品种、品规等信息。《目录》为我省抗菌药物分级管理的依据和最低要求,医疗机构可根据本机构具体情况提高抗菌药物管理级别,将“非限制使用级”的品种上调为“限制使用级”,“限制使用级”的品种上调为“特殊使用级”管理,禁止下调抗菌药物管理级别。医疗机构要对抗菌药物供应目录进行动态管理,清退存在安全隐患、疗效不确定、耐药严重、性价比差和违规使用的抗菌药物品种和品规。要按照规定定期调整抗菌药物供应目录,调整周期原则上为2年,最短不少于1年,并在调整后15个工作日内向核发其《医疗机构执业许可证》的卫生计生行政部门备案。
 
   (二)严格控制抗菌药物购用品种品规数量。三级综合医院、儿童医院抗菌药物品种原则上不超过50种;妇产医院(含妇幼院)抗菌药物品种原则上不超过40种;二级综合医院、口腔医院、肿瘤医院抗菌药物品种原则上不得超过35种;精神病医院抗菌药物品种原则上不超过10种;复方磺胺甲噁唑、呋喃妥因、青霉素G、苄星青霉素、5-氟胞嘧啶可不计在品种数内。基层医疗机构只能选用国家基本药物目录及山东省增补药物目录中的抗菌药物品种,品种数不得超过二级综合医院的品种数。
 
  同一通用名称抗菌药物注射剂型和口服剂型各不超过2种,具有相似或者相同药理学特征的抗菌药物不得重复采购。头霉素类抗菌药物不超过2个品规;三代及四代头孢菌素(含复方制剂)类抗菌药物口服剂型不超过5个品规,注射剂型不超过8个品规;碳青霉烯类抗菌药物注射剂型不超过3个品规;氟喹诺酮类抗菌药物口服剂型和注射剂型各不超过4个品规;深部抗真菌类抗菌药物不超过5个品种。
 
   (三)严格限制临时采购抗菌药物品种和数量。医疗机构不得采购本机构抗菌药物供应目录外的抗菌药物品种、品规。因特殊治疗需要,需使用本机构抗菌药物供应目录以外抗菌药物的,可按照规定启动临时采购程序。同一通用名抗菌药物品种启动临时采购程序原则上每年不得超过5例次。如果超过5例次,要讨论是否列入本机构抗菌药物供应目录。调整后的抗菌药物供应目录总品种数不得增加。医疗机构要每半年将临时采购情况向核发其《医疗机构执业许可证》的卫生计生行政部门备案。
 
   (四)加强医师处方权限管理。对不同管理级别的抗菌药物处方权进行严格限定,明确各级医师使用抗菌药物的处方权限,并采取有效措施,保证分级管理制度的落实,杜绝医师违规越级开具处方的现象。
 
  三、加强抗菌药物临床应用重点环节管理
 
   (一)加强预防使用、联合使用和门诊患者静脉输注抗菌药物等突出问题的管理。医疗机构和医务人员要严格掌握使用抗菌药物预防感染的指证,严格控制门诊患者静脉输注使用抗菌药物比例。加强基层医疗机构抗菌药物临床应用管理,村卫生室、诊所和社区卫生服务站使用抗菌药物开展静脉输注活动,要经县级卫生计生行政部门核准。
 
   (二)加强重点科室抗菌药物临床使用的监控管理。医疗机构中抗菌药物临床使用量大、使用级别高、容易产生问题的重症监护病房(ICU)、新生儿室、血液科病房、呼吸科病房、神经科病房、烧伤病房等科室和基层医疗机构,要重点加强抗菌药物管理,定期组织相关专家对抗菌药物处方、医嘱进行重点专项抽查点评。对点评中发现的问题,要进行跟踪管理和干预,实现持续改进,并将点评结果作为科室和医务人员处方权授予及绩效考核的重要依据。对出现抗菌药物超常处方3次以上且无正当理由的医师提出警告,限制其特殊使用级和限制使用级抗菌药物处方权;限制处方权后,仍出现超常处方且无正当理由的,取消其抗菌药物处方权,且6个月内不得恢复。
 
   (三)严格控制特殊使用级抗菌药物使用。门诊不得使用特殊使用级抗菌药物。接受特殊使用级抗菌药物治疗的住院患者使用抗菌药物前微生物送检率不低于80%。临床应用特殊使用级抗菌药物应当严格掌握用药指证,经具有抗菌药物临床应用经验的感染或相关专业专家会诊,由具有高级专业技术职务任职资格的医师开具处方或医嘱后方可使用。因抢救生命垂危的患者等紧急情况,未经会诊同意或确需越级使用抗菌药物的,处方量不得超过1日用量,并详细记录用药指证,于24小时内补办越级使用抗菌药物的必要手续。
 
   (四)强化碳青霉烯类抗菌药物和替加环素管理。碳青霉烯类抗菌药物和替加环素实施专档管理。各临床科室使用碳青霉烯类抗菌药物及替加环素时,要按照要求及时填报有关信息(见附件2)。医疗机构要指定专人定期收集、汇总本机构碳青霉烯类抗菌药物及替加环素使用情况信息表,并进行分析,采取针对性措施,有效控制碳青霉烯类抗菌药物和替加环素耐药。医疗机构应每半年将使用信息报核发其《医疗机构执业许可证》的卫生计生行政部门,我委委托抗菌药物临床应用监测质控中心负责委属(管)医疗机构信息收集工作。
 
  四、完善抗菌药物临床应用管理技术支撑体系
 
  各级卫生计生行政部门和医疗机构要加强感染科、临床微生物室和临床药学等学科建设,逐步建立涵盖感染性疾病诊疗、疑难疾病会诊、医院感染控制、抗菌药物应用管理等相关内容的诊疗体系,并在抗菌药物临床应用管理中发挥重要作用。加强医务人员培训,落实《国家处方集》《抗菌药物临床应用指导原则(2015版)》《国家抗微生物治疗指南》等要求,并将抗菌药物临床应用管理和临床路径管理工作进行有效结合,发挥临床路径在规范诊疗行为、促进合理用药工作中的作用。加大医师、药师、微生物检验人员和管理人员培训,提高合理使用抗菌药物的技术能力和管理能力。加强医疗机构信息化建设,发挥信息技术对抗菌药物临床应用管理的技术支撑作用。积极组织开展有关科普知识宣教工作,营造抗菌药物合理应用氛围,提高群众对抗菌药物的认识,树立正确的用药观念。
 
  五、加强抗菌药物临床应用和细菌耐药监测与评价
 
  各级卫生计生行政部门和医疗机构要积极推行抗菌药物科学化管理(AMS)长效机制,推动抗菌药物管理制度不断完善。鼓励有条件的医疗机构加入相应抗菌药物临床应用监测网和细菌耐药监测网,建立完善抗菌药物临床应用与细菌耐药预警机制。要及时了解辖区内或医疗机构内抗菌药物临床应用和细菌耐药情况,定期对抗菌药物临床应用管理工作和细菌耐药形势进行评价分析,定期公布监测、评价结果,对使用量异常增长、使用量排名半年以上居于前列且频繁超适应证超剂量使用及频繁发生药物严重不良事件等情况,及时调查并采取有效干预措施。对监测、评价过程中发现并经查实违反“九不准”、存在医德医风问题的医务人员,要依法依规严肃处理。
 
  六、明确抗菌药物临床应用管理责任制
 
  各级卫生计生行政部门和医疗机构要明确本单位抗菌药物临床应用管理的责任部门和责任人(见附件3),原则上责任部门主要负责同志为责任人。医疗机构主要负责人是抗菌药物临床应用管理第一责任人。医疗机构责任部门和责任人信息,报核发其《医疗机构执业许可证》的卫生计生行政部门;卫生计生行政部门的责任部门和责任人信息,报上级卫生计生行政部门。责任部门和责任人要切实履行职责,推进抗菌药物临床合理使用,有效遏制细菌耐药。
 
  七、加强督导检查和结果应用
 
  各级卫生计生行政部门和医疗机构要加强对抗菌药物临床应用管理工作的日常监督和定期督导检查,医疗机构自查应至少每季度进行1次,卫生计生行政部门督查原则上每年不少于2次。我委将抗菌药物临床应用管理纳入大型巡查、改善医疗服务行动、医院化建设等有关工作同步检查。通过督导检查,不断提高抗菌药物临床应用管理水平,有效遏制细菌耐药。对督导检查中发现的未按照有关要求落实工作、问题突出的卫生计生行政部门、医疗机构或临床科室,要予以通报批评,对主要负责同志进行诫勉谈话,有关医疗机构取消其一个周期的评审资格或评审结果。同时注重发掘抗菌药物临床应用合理、管理水平高的先进典型和工作经验,认真总结,加大宣传,予以推广。
 
  各级卫生计生行政部门和医疗机构在《目录》执行过程中若有问题和建议,请及时报我委。各市卫生计生委和委属(管)医疗机构于6月底前将责任部门和责任人信息(附件3)报省卫生计生委医政医管处。各级医疗机构调整后的抗菌药物供应目录(附件4),于6月底前向核发其《医疗机构执业许可证》的卫生计生行政部门备案。
 
  本文件规定自印发之日起施行,有效期至2021年5月15日。《山东省抗菌药物临床应用分级管理目录(2012年版)》(鲁卫医字〔2012〕110号)同时废止。
 
  山东省卫生和计划生育委员会
 
  2017年5月16日
 
  附件:
 
  1.山东省抗菌药物临床应用分级管理目录(2017版)
 
 
  2.医疗机构碳青霉烯类抗菌药物及替加环素使用情况信息表
 
  3.抗菌药物临床应用管理责任部门和责任人信息表
 
  4.医疗机构抗菌药物供应目录备案表

关键词: 抗菌药